User Tools

Site Tools


product:usb2ax:specs

USB2AX: Technical Specifications

This page is currently referring to v3.1a, and will be updated with infos for v3.2a at some point, maybe. Refer to the source files if you need to be sure.

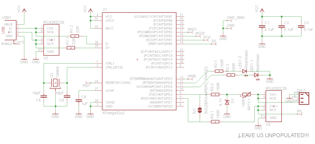
The hardware of the USB2AX is relatively simple: only 17 components and a 15x20mm PCB.

usb2axv31_front_euro_s.jpg

At its core is an ATMega32u2, an USB-enabled 8bit MCU with 32KB of FLASH, 1KB of RAM and 1KB of EEPROM, running at 16MHz.

The USB2AX v3.1 has a double LED (Red/Green), ESD protection on both connectors (USB and serial), 0.1“ breakout pads for RST, GND, HWB and the 4 SPI pins (PB0 to PB3).

To achieve Half-duplex operation on DATA, TX and RX are shorted together and the firmware alternatively turns ON the transmission or reception side of the MCU's UART. This is inspired by the Arbotix.

Schematics


All Eagle files

The protection circuitry for DATA, with the zener diode and PTC resistor, comes from the Ruggeduino, and makes it possible to withstand applying 12V to DATA indefinitely. More detailed explanation of how it works here. This situation can easily happen in real life with a shoddy custom or damaged cable, and improper protection could result in a fried motherboard…

Bill Of Material

# Ref. Qty. Description Part Value Package
1 U1 1 ATMega32u2 MCU ATMEGA32U2-MU QFN-32
2 Q1 1 SMD 16MHz quartz 16MHz CRYSTAL-SMD-3.2×2.5
3 USB1 1 USB Type A Plug through hole USB-A-THT
4 DXL1 1 Dynamixel Connector Right Angle SPOX2.5-3WAY
5 C1 1 USB decoupling capacitor 4.7µF C0603
6 C2,C3 2 ATmega decoupling capacitors 0.1µF C0402
7 C4 1 Capacitor for UCAP 1.0µF C0402
8 C5,C6 2 Load capacitor for quartz 18pF C0402
9 R1 1 USB line resistor array 22R 0402×2
10 R3 2 DATA line protection and current limiting resistor array for LEDs 150R 0402×2
11 RPTC1 1 PTC resistor for DATA overvoltage protection 100R C0603
12 D1 1 Zener diode for DATA overvoltage protection 5.1V SOD-923
13 LED1 1 Double LED Green/Red C0603
14 U2 1 ESD protection IP4282CZ6,115 XSON6
15 1 Heat-shrink tubing (diam:12,7mm)(length:24mm+/-1mm)(TRANSPARENT)

Mechanical

Size: 15mm x 36mm x ~7mm (without heat-shrink tubing)

3D CAD file (stl)

product/usb2ax/specs.txt · Last modified: 2017/07/27 08:04 by xevel